Special Education (IEP) Cycle

Since the special education processes and requirements can differ from state to state, and sometimes even from district to district, the following is a general breakdown of the major steps most users complete in Aspen when they are:

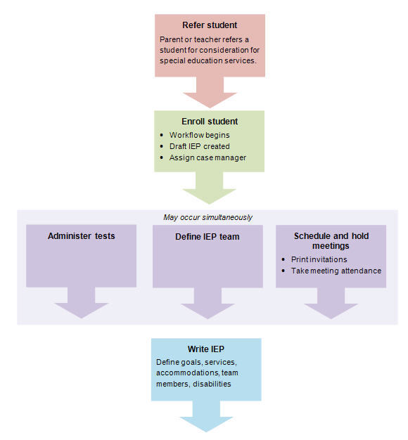
Not all steps apply to all users in every state and district. However, this flowchart summarizes Aspen's functionality and how it can be integrated with your current processes. The major phases are listed in bold at the top of the arrows and the sub-steps that might occur during each phase are listed underneath.

In addition to understanding how to use Aspen to complete the steps in the special education process, understanding the statuses of students and IEPs, and the types of IEPs is also important.